政策介绍
广东省二级造价工程师教育培训合作单位
发布时间:2020-03-20 浏览次数:8097
关于公布广东省二级造价工程师教育培训合作单位(第一批)的通知
根据《关于征集二级造价工程师教育培训合作单位的通知》(粤价协[2019]14号文)要求,通过培训机构自主报名,我协会对申报资料进行核对。现将满足条件的培训合作单位进行公布(见附件)。
请各培训合作单位严格按照相关要求,认真做好二级造价工程师培训工作。
广东省工程造价协会
2020年3月13日
附件:《广东省二级造价工程师教育培训合作单位》(第一批)
二级造价师相关介绍
根据住建部会同四部委印发的新版《造价工程师职业资格制度规定》、《造价工程师职业资格考试实施办法》(建人〔2018〕 67号)、《关于进一步实施我省二级造价工程师职业资格制度的通知》(粤建标函〔2020〕35号)等文件精神,二级造价工程师是由原全国造价员取消后,由“员”变“师”新增的职业资格考试是实现调岗加薪的快速通道。为进一步做好造价工程师职业资格制度在我省的实施工作。我省的二级造价工程师执业资格考试将由广东省自行组织统考,统考安排时间在2020年上半年。
行业前景
从建筑工程行业着重于全过程管理开始,建筑经济投资环境下的成本管理成为各个环节的重中之重,因此,作为全过程成本管理的执行者——造价工程师便顺理成章地成为热门职业。而具备造价工程师资格的人才数量,与岗位的需求量,造就了工程造价专业人员/工程师美好的前景。建筑业是国民经济的支柱产业之一。当前我国正处于工业化、城镇化高速发展的时期,国民经济保持稳定增长。早在2006年全社会的固定资产投资就已达到10万亿。随着建筑业的持续发展,需要大量的建设人才,特别是注册造价工程师(是“中华人民共和国注册造价工程师”的简称)、建造师、造价员、设计师、工程师等持证人才,更是吃香。因此,一旦成为了市场紧缺的注册造价工程师,可谓是“钱”景诱人,企业热捧。
我校考前培训班简介
我校自2006至2015年间一直配合广东省工程造价协会开展全省造价员考前培训及考试工作,学校校长赖伟民更参与了本次统考教材的编审工作。2020年3月13日,广东省工程造价协会网站公布了《广东省二级造价工程师教育培训合作单位》(第一批),我校位列第三。
现为了帮助广大参加二级造价工程师考试的人员做好考前准备,提高应试水平和通过率,我校将配合广东省工程造价协会举办二级造价工程师执业资格考试考前辅导班。
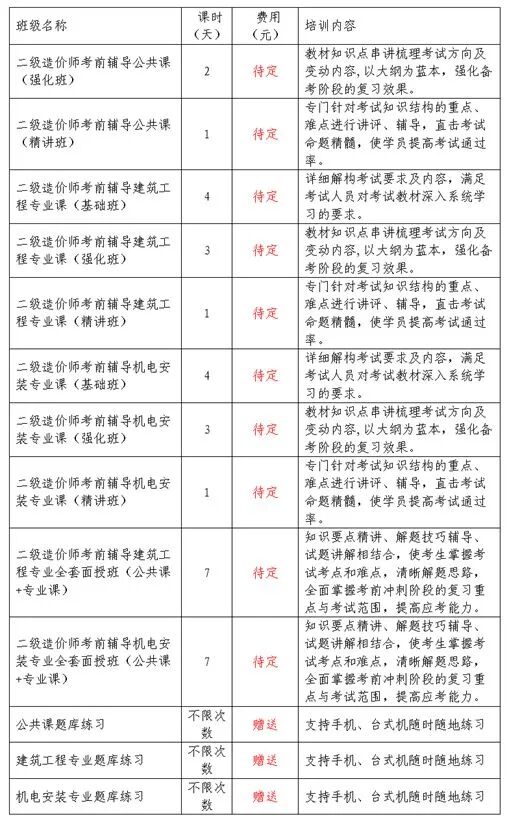
考前培训班涵盖基础班、强化班、精讲班,涉及到建筑工程、机电安装等4个专业。具体收费待广东省造价协会制定后统一公布。有关办班详情可到我校网站查询或来人来电咨询,期待您的参与!
二级造价师考前辅导班供考生根据自身实际情况选择:

